Susan STEM’s Entropy Control Theory
Subscribe
Sign in
Home
Notes
Lessons & Prompts
Basic
Theory Core
Scientific Foundations
Civilization Context
Journal
Archive
About
Latest
Top
Discussions
My view of systems: gardens, nature, systems, computers, AI—everything is interconnected.
我的系统观,花园,自然,系统,计算机,AI,万物皆互联 (中文在后面)
Apr 8
•
Susan STEM
10
1
March 2026
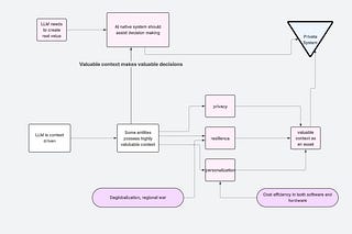
Building Private Systems in the AI Era: Resilience, Data Localization & Privacy, and Extreme Personalization — Could This Be the Next…
AI时代构建私人系统:韧性,数据的本地化与隐私,极度个性化,会不会是下一个计算机应用的范式?(中文在后面)
Mar 30
•
Susan STEM
7
1
Memory is schedulable structure; taste is the gravitational field that continuously biases the future decision space.
记忆是可调度的结构, 品位是未来决策空间持续施加偏置的引力场:程序员需要有自己的外置库,否则无法保持自己的决策延续性——也甚至无法维护自己开发的代码。(中文在后面)
Mar 6
•
Susan STEM
7
1
1
February 2026
From Build to Build Up: The Real Complexity of Programmers in the AI Era
《从 Build 到 Build Up:AI 时代程序员的真正复杂度》中文在后面
Feb 16
•
Susan STEM
8
1
1
January 2026
When Notes Are No Longer Enough: Knowledge Governance in the Age of AI-Assisted Engineering
一种另类笔记尝试(中文在后面)
Jan 31
•
Susan STEM
17
3
Seeing the World Through Stephen Wolfram’s Eyes: Twenty Years of “A New Kind of Science”
Stephen Wolfram一直在说他在做新科学啊,从他的角度看范式转移20年前就开始了(中文在后面)
Jan 20
•
Susan STEM
4
Everyone says that AI will replace white-collar workers, but I believe this claim ignores crucial information.
人人都说AI会替代白领,但我认为这种说法忽略了重要的信息 (中文在后面)
Jan 16
•
Susan STEM
7
The Double-Edged Sword of Language, the Fatigue of the Web 2.0 Attention Economy, and Why the Only Meaningful Purpose of Intelligence Is to…
语言的双刃剑, Web 2.0的注意力经济疲态,智能唯一有意义的目的就是辅助人类凝聚“长期意图” (中文在后面)
Jan 13
•
Susan STEM
7
2
Stephen Wolfram’s view of AI: my biggest takeaway in 2026 is the world’s computational irreducibility—and that our goal is to use AI to find…
Stephen Wolfram 对AI的看法:2026年对我最大的启发,世界的不可约性,我们的目标是利用AI找到“可约口袋”. (中文在后面)
Jan 12
•
Susan STEM
6
2
December 2025
The Bottlenecks Developers Encounter and the Engineering Solutions for My Next Phase of Development
开发者遇到的瓶颈和我下一步开发的工程解法 (中文在后面)
Dec 29, 2025
•
Susan STEM
6
White Paper: Repo Release Bot
Repo Release Bot架构白皮书
Dec 29, 2025
•
Susan STEM
4
A White Paper on the Systematic Development Path of Intent + Governance + Replay, and How the Release Bot Is Embedded Within This System…
Intent + Governance + Replay系统性开发路径,Release Bot如何嵌入这个系统观的白皮书
Dec 29, 2025
•
Susan STEM
3
This site requires JavaScript to run correctly. Please
turn on JavaScript
or unblock scripts